Digital strategies that deliver.
Digital marketing is not just about being seen. It is about being remembered and chosen. With over a decade of experience designing and executing multi-channel strategies, I specialize in building systems that combine SEO, paid ads, email marketing, analytics, and content into measurable results. I help organizations elevate visibility, nurture relationships, and convert audiences into loyal supporters. Keep scrolling to explore how I have helped brands grow through data-driven digital marketing campaigns that deliver real impact. Please click on the website icon at the top of the page to return to the main page, or keep scrolling to explore more of my work.
Feeding Charlotte’s Peer-to-Peer Fundraising Campaign

Goal:
Raise $15,000 in one month through a community-driven peer-to-peer campaign.
My Role:
As Marketing/Communications Manager, I led branding, content strategy, influencer partnerships, and campaign execution.
Strategy & Execution:
- Branded the campaign with the tagline Food is Love, Not Waste and created a full brand guide.
- Built a password-protected Champion Hub and designed a digital toolkit with logos, graphics, and fundraising tips.
- Engaged local influencers and secured media coverage to expand reach.
- Launched multi-channel content including segmented email campaigns, social media graphics/copy, and event promotion.
- Designed t-shirts to boost participation and visibility at a kickoff event.
Results:
- Raised $16,675, surpassing the original goal.
- Strengthened community engagement and partnerships.
- Increased visibility of Feeding Charlotte’s mission around food rescue and waste reduction.
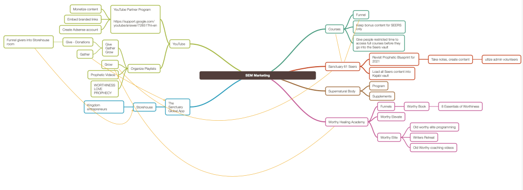
Shannon Evette’s Digital Marketing Launch Campaigns



Goal:
Expand Shannon Evette’s influence beyond her bestselling book Worthy by launching multiple digital products, building an online academy, and scaling her reach to new audiences.
My Role:
Served as Marketing Director and content creator, leading campaign strategy, audience growth, and asset development across Shannon’s brand.
Strategy & Execution:
- Designed a professional media kit to position Shannon as a trusted thought leader and attract collaborations.
- Created a comprehensive launch strategy for her spiritual growth academy, business courses, and branded merchandise store.
- Directed campaign messaging and digital content to grow her YouTube channel to 80K+ subscribers with highly engaged viewers.
- Partnered with Shannon to launch The Sanctuary social app, building awareness campaigns to drive adoption and community engagement.
- Applied multi-channel promotion through YouTube, email, and social media to expand reach and conversions.
Results:
- Launched multiple new revenue streams, including courses, a digital academy, and merchandise.
- Drove significant audience growth, establishing Shannon as an 80K-subscriber YouTube influencer.
- Built scalable marketing frameworks Shannon continues to use for ongoing launches.

Monetizing Idriss TV’s Influence through Sponsorship Strategy



Goal:
Transform Idriss TV from a viral digital comedian into a marketable brand with the assets needed to attract and secure sponsorships. Idriss wanted to be more than an influencer with millions of views. He needed a system to monetize his influence.
My Role:
Served as marketing strategist and designer, responsible for creating a professional sponsorship framework that showcased Idriss’s reach, audience engagement, and value to potential brand partners.
Strategy & Execution:
- Designed a comprehensive media kit in Adobe Photoshop highlighting audience demographics, engagement metrics, and viral video performance.
- Created tiered sponsorship packages (Gold, Silver, Bronze) to provide brands with clear entry points for collaboration.
- Positioned Idriss as more than a viral comedian by framing him as a digital media personality with scalable brand opportunities.
- Built a system he could reuse for ongoing sponsorship outreach and negotiations.
Results:
- Provided Idriss TV with the tools to monetize his digital influence through structured sponsorship opportunities.
- Elevated his positioning from entertainer to professional brand partner, opening doors for long-term growth and partnerships.
Earned media that amplifies impact.
Press releases extend the reach of digital marketing campaigns by building authority, attracting media coverage, and positioning clients as credible leaders. I write releases that combine brand storytelling with clear calls to action, ensuring visibility across traditional and digital channels.
Below, you’ll find two examples of press releases that I’ve written. I wrote a press release that positioned Billboard artist Jeannie Ortega (pictured bottom left) as both performer and advocate. By focusing on her personal story and nonprofit partnership, the release strengthened her credibility and expanded awareness of her advocacy work. I also created a press release to introduce emerging hip hop artist DoeBoy Kellz (pictured bottom right). The release emphasized his originality, story, and brand identity, helping him stand out in a crowded market and capture industry attention.


